登录
注册
首 页
独家资讯
学术动态
临床研究
业内新闻
会议动态
经典病例
专 题
指 南
医心网
>
会议动态
> 正文
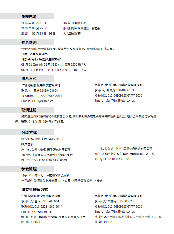
中国心血管病临床研究质量管理规范(GCP)大会邀请函
来源:
发布时间:2016-05-11 14:49
来源:
GCP大会组委会
评论列表:评论只代表个人观点,不代表本站观点。
请先
登录
,先评论.
请先登录,先评论.