【ESC2015】老年人抗栓治疗专家共识2015
发布于:2015-09-06 09:50 点击下载
急性冠脉综合征(ACS)和房颤多发于老年人,是双联抗血小板或抗凝治疗的常见适应证。超过1/3的急性心梗住院和2/3的心梗死亡发生于75岁以上的老年人,然而只有不到7%的ACS试验报告纳入了75岁以上的老年人。老年人常伴有多器官变化及多种疾病,出血性和缺血性事件风险增加,常服用多种药物,对治疗的依从性差,因此为临床管理带来很大的挑战。好消息是,近年来,抗栓的新药不断涌现。2015年7月9日,欧洲心脏病学会(ESC)血栓工作组制定的《老年人抗栓治疗专家意见书》发表于《European Heart Journal》。
表1 老年人中多种凝血因子的血浆水平变化
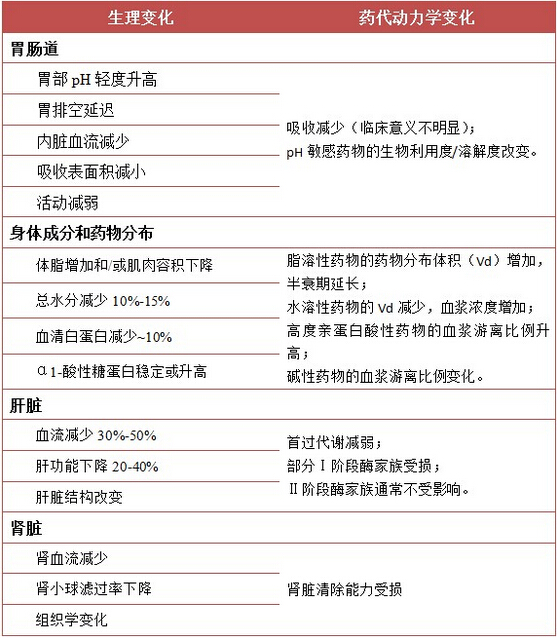
表2 年龄相关的器官变化对药代动力学的影响
表3 老年人抗栓药物推荐总结——抗血小板药
表4 老年人抗栓药物推荐总结——口服抗凝药
表5 老年人抗栓药物推荐总结——注射用抗凝剂
表6 老年人抗栓药物推荐总结——纤溶剂

转自:医脉通
相关文章:
- 基层心血管病综合管理实践指南2020
- ESC中文袖珍指南:高血压(2013年版)-临床指南..
- 新型口服抗凝药物在非瓣膜病心房颤动治疗的中国专家..
- 中国他汀安全性评价专家共识重点解析
- 2014AHA/ACC心脏瓣膜病管理指南推荐要点
- 2014年AHA/ACC 心脏瓣膜病患者管理指南
- 家庭血压监测中国专家共识
- 非二氢吡啶类钙拮抗剂在心血管疾病中应用的专家建议..
- 2015年先天性心脏病相关性肺动脉高压诊治中国专家共识..
- 指导规范 | 中国心房颤动患者卒中防治
- 【卵圆孔未闭中国专家建议】四成人有卵圆孔未闭,大..
- 室性心律失常最新指南解读
- 最新血脂领域指南与临床试验解读
- 解读 AHA/ACC/HRS 最新心房颤动治疗指南
- 欧版 | 2015急性心衰院前和院内管理指南
- 指南 | 中国缺血性脑卒中血脂管理指导规范..
- 【中国更新STEMI指南】建立区域救治网络,不建议急诊..
- 经导管肺动脉瓣置换医疗机构和操作人员需求专家共识..
- 他汀临床应用指南及副作用
- 强化他汀治疗,预防卒中复发——《中国缺血性脑卒中..



京公网安备 11010102002968号