宿燕岗:2015《心血管植入电子设备远程查询与监测专家共识》解读
发布于:2015-07-07 09:56 点击下载
自2008年心律学会(HRS)/欧洲心律协会(EHRA)发布《心血管植入电子设备监测的专家共识》以来,新型植入设备和新的监测手段不断更新。大量涌现的具有数据远程传输能力的装置为开展远程监测(RM)带来了可能,关于RM的研究证据也越来越多。在此背景下,HRS近期在原专家共识的基础上撰写了2015年《心血管植入电子设备远程查询与监测专家共识》(以下简称《共识》)。《共识》分五大部分,分别对RM技术的历史沿革,现有的临床研究证据,开展RM的适应证、流程、监测频率和随访内容,RM团队成员的角色和职责,数据管理以及医疗报销、法律和隐私保护等方面进行了详细的阐述(见表)。
一、远程查询与远程监测的定义
远程查询(RI)是指远程设备定期进行的模拟患者本人至诊室随访(IPE)过程的查询,RI所查询的项目即IPE时医务团队进行查询的内容,包括但不限于各导线起搏阈值、感知等。唯一的不足是有些早期的器械不具备自动阈值测定功能,这样阈值测定只能通过IPE完成。RM则是指远程设备自动收集与传输关于器械功能或临床事件的信息,这些信息主要包括监测到的器械功能异常与心律失常事件等。以临床研究与实践中对RI和RM的概念常常并不严格曲分,甚至直接互换,此次《共识》首次明确提出了两者的差异,同时指出两者在对患者的随访过程中是相互补充的。
二、远程监测技术的历史沿革
简单而言,RM技术的发展可分为3个阶段。第1阶段始于1971年,利用电话线的模拟信号传输心脏起搏器参数,这时的技术只能允许传输即刻测定的阈值、感知及电池寿命等最基本的参数,而且不能查询与传输器械中以往的储存数据,所以其临床应用具有很大的局限性。第2阶段始于20世纪90年代晚期,出现了利用传感技术进行的远程数据传输:患者将查询探头置于植入器械部位的表面,起搏器相关信息便收集于接收器并通过电话线模拟信号或无线网络传输。这种方式操作依然较复杂,患者的依从性欠佳,尤其是不能自动传输患者发生的无症状事件。2001年第一台自动RM设备的问世,标志着RM技术进入了崭新的阶段:患者与医师不再需要定期进行繁琐的数据收集和传输工作,设备根据预设定的时间间期进行详尽的数据收集并发送至服务器供随时调用查阅,患者在出现症状时也可以自行启动RM,大大提高了设备的工作效率。
早期有关单独应用RI的临床效果的研究,包括2项小规模的在ICD随访过程中应用RI的前瞻性研究和一项在起搏器随访过程中应用RI的多中心前瞻性随机对照研究(PREFER研究),初步证实RI较IPE可以减少随访次数,同时提高事件的发现概率。之后由于RM的发展,RI开始与RM整合后进行临床试验,这些研究包括TRUST、CONNECT、ECOST、EVOLVO、REFORM、COMPAS和IN-TIME等大规模的高质量随机对照试验,研究对象包含了起搏器、ICD和CRT-D,研究方法也根据生产商不同而各有差异。研究的具体内容不在此赘述,但整体而言,针对RI与RM的临床效果,这些研究的结果证实与IPE相比,它们可以显著减少随访次数,提早发现器械相关临床事件的时间,提高发现事件的概率,同时保证了患者的安全。
患者对RI与RM满意度的临床证据偏少且不统一。尽管有些研究显示RM与IPE对比并没有显著提高患者生活质量,但更多的研究结果倾向显示RI与RM较IPE可以改善患者的满意度,包括患者与医护人员的关系、器械的易用程度、心理状态改变以及随访的依从性,RI与RM都获得了较正面的反馈。此外,由于无需亲自到诊室随访,还节省了患者的时间与费用。仅有极少数的患者出于对隐私的顾虑、对科技的恐惧以及希望保持与医护的直接人员接触等原因,拒绝RI与RM。整体而言,在临床研究中患者对RI与RM的接受程度均较高。
临床研究还显示,RM功能可以减少ICD与CRT-D的电击治疗。RM功能可以连接监测心房颤动、T波过感知、器械功能异常等,因此可进一步减少不适当的ICD放电;同时即使监测到ICD适当治疗,也可以提示医师尽早介入进行针对病因/诱发因素的治疗,进而减少总治疗的次数。RM的这项功能在ECOST研究中得到了证实。值得注意的是,RM功能仅减少非适当治疗次数,对适当治疗次数并无显著影响。
最后,有研究显示RM可以较IPE节省器械耗电,延缓器械更换时间。事实上,RI与RM功能本身会增加器械工作耗电,但同时RM可以在早期监测到增加耗电的其他事件并介入治疗,例如早期监测到频繁的ICD充电、起搏阈值升高、抗心动过速起搏(ATP)或室性早搏事件增加、新发心房颤动等,并提醒医师调整器械的相关参数或调整对应的药物治疗,可以有效的减少这些事件带来的耗电增加,从而抵消RI和RM本身带来的耗电增加,整体上节省器械用电量。
四、适应证、流程、监测频率和随访内容
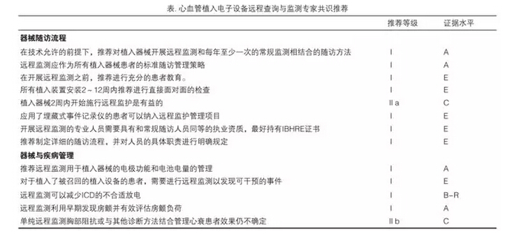
《共识》较以往相比最重要的改变就是,提出RM应作为所有植入CIEDs患者的标准随访管理策略。以往CIEDs植入后随访常规首选IPE,在诊所进行CIEDs的参数查询和调整,RI和RM只是作为随访的辅助手段,在患者本人不能或者不愿定期随访时发挥作用。一方面,如前所述,随着RI和RM的发展,其有效性得到大量临床试验证据的支持;另一方面,IPE的现状并不乐观,多数患者不能按照标准流程完成随访。因此《共识》此次推荐将RI和RM作为CIEDs植入术后的常规随访手段。此外值得一提的是,尽管RI与RM的作用在ICD与CRT-D术后表现更明显,《共识》建议对所有的CIEDs(包括起搏器、ICD、CRT-D)采取相同的RI与RM随访流程。
医师应在CIEDs植入术前向患者解释RI和RM的功能,并记录于术前知情同意书中。关于开启RI时机目前并无明确标准,对此《共识》给出了两种推荐方案。一种方案是在术后首次常规IPE时开启RI和RM功能;另一种方案是术后出院前开启,患者回家后RI和RM功能即开始工作,术后首次IPE时便能确认数据传输是否正常。
术后进行RI的时间,《共识》推荐为术后2周至12周的观察期后,常规每季度1次或每半年1次的RI。同时《共识》推荐根据患者的具体病情与植入器械的类型来决定RI的周期:起搏器为3个月至12个月,ICD为每3个月至6个月。同时,仍建议所有患者每年至少1次IPE。每年1次的常规器械术后随访不应取代在其他医师处的就诊与随访。RI与RM的内容至少包括电池状态、导线完整性与心律失常事件。
五、远程监测团队成员的角色和职责
RM团队成员主要包括:患者、医师、护士与助理、协同专员与生产商,以及助手、医疗机构和第三方服务提供商等。患者的首要职责是在术前谈话时通过医师的介绍熟悉RI和RM的功能,了解RI和RM可以给自已带来的临床获益。
此后,能够在术后随访过程中配合进行数据的接收和传输。患者的职责中有两点需要特别注意:第一,患者与其照顾人员必须意识到RI和RM并非一套急诊反应系统,当事件发生并传输至CIEDs植入中心时,相关工作人员并非必须立即解读分析事件内容,而是可以在一定的时间窗内处理(例如下一个工作日中),此时患者需要自行就诊(例如急诊就诊处理);第二,RI和RM只是协助患者与医护人员沟通的工具,不能完全取代IPE,因此常规疾病的随访仍应按照原计划进行。
临床医师尤其是植入CIEDs的医师在RI与RM的管理中起着举足轻重的作用。由于欧美医师执业环境多样,《共识》对不同环境下医师的职责提出了不同的要求。其中对全程负责RI和RM的医师,要求熟悉应用RI和RM系统的特点,能够解读所有CIEDs数据和心腔内心电图,并能处理CIED相关疑难问题。特别建议医师持有相关机构的认证证书。护士和医师助理应当接受与IPE相同的培训与资质认证,并在医师指导下完成CIEDs相关的数据解释与问题处理,同时在患者教育、数据解释与记录、归档及收取费用等方面发挥着重要作用。
协同专员的职责是协助处理RM数据的传输和解读,而往往并不直接接触患者。《共识》推荐专员也应该持有相关机构的认证证书。专员应当熟悉RM的工作流程与传输数据内容,了解何时应当将数据转交专业的医师进一步分析与处理。当然,专员的最重要职责仍是在第一时间知悉事件的发生并进行处理,这点必须有专门的人员来完成。
助手除了负责相对简单的医疗事务外,还可以提供非医务服务减轻整个团队的负担,例如安排与通知患者的随访,整理待分析的数据等。医疗机构的主要职责是协调数据监测方与CIEDs生产商的工作,以及制定患者加入RM与后续随访的标准流程。第三方服务商在医疗机构不能提供完善的RM跟踪随访(包括硬件设施与软件条件)的情况下给患者提供RI和RM相关服务,但应确保有资质的人员能够完成数据的分析解读,以便医师能够进行相应的治疗处理。
CIEDs生产商的职责包括:开发完善RI和RM技术,收集支持RI和RM给患者带来获益的证据,向医务人员与患者坦诚器械可能出现的故障,培训医务人员应用RI和RM等。生产商应当尽量避免直接参与患者的诊治过程。最后非常重要的一点是,由于收集的患者数据往往储存于生产商的服务器中,生产商应当确保数据安全,避免患者隐私泄露,同时保证数据能被客观分析为进一步的临床应用提供更多证据。
六、数据管理
数据储存库是指器械通过RI与RM传输数据后储存数据的地方,包括生产商的注册数据库,经销商的器械程控仪,第三方服务提供商和医疗机构等,甚至包括美国心脏病学会的国家心血管数据注册数据库的ICD注册数据库。数据储存分散,但又需要在不同的储存库之间相互传输,数据内容的完整性和格式的一致性至关重要。HRS组织了CIEDs生产商与标准制定机构,制定了RM随访过程中参数的定义和数据转换方案,达成了植入型器械心脏观察章程(IDCOP)。凡是符合ICDOP规定的器械,包括起搏器、ICD和CRT-D,其RM数据均可互相转换,有利于数据的分析与处理。
七、医疗报销、法律和隐私保护
RI和RM功能出现并不久,其临床效果已经在最近几年被证实,因此在很多国家都不能报销,目前仅有美国和德国实现全额报销。但随着证据的积累,可以预见会有越来越多的国家和地区会将其纳入正规的报销范围。此外,目前器械的初始费用往往包括接收器和随访的费用,但由于有些医疗机构仅完成带有CIEDs功能的植入,不负责后续的随访,为了增加市场竞争力可能会选择不带RI和RM功能的CIEDs,这种行为导致患者不能接受到最佳治疗,不值得鼓励。
RI和RM的主要法律问题存在于,当RM监测到事件并发出警报时,未处理或不能及时处理是否违犯法律?如前所述,RM并非急诊反应系统,这种情况允许医师、医疗机构或第三方服务提供商在时间允许的范围内进行数据分析与处理,患者应当及时根据病情就诊,并在术前对患者与监护人进行详细解释说明。医师与医师机构也不应因此顾虑而不向患者常规推荐植入带有RI和RM功能的CIEDs。此外,有少数患者要求持有自己的随访数据,尽管这种行为对患者的临床情况并无益处,但法律上患者拥有持有自已随访数据的权利,建议患者在专业人士的指导下解读这些数据。
患者隐私保护也是非常值得关注的问题。除了要求数据持有者确保数据的安全外,相关问题例如数据的持有者是否即数据的占有者?以及在数据共享时如何保证数据的安全性?由于RI与RM技术本身发展的局限性,这些问题目前尚无明确答案。
八、总 结
《共识》整理了目前最新的临床研究证据,提出了RI和RM应作为所有植入CIEDs患者的标准随访管理策略的重要观点,对未来CIEDs相关的临床实践有非常重要的指导意义。由于国内RI和RM发展较国外缓慢,应用经验偏少,法律、隐私等方面考虑的更不如国外详尽周到,需要进一步总结临床经验,为我们更好地开展CIEDs的工作奠定基础。
- 基层心血管病综合管理实践指南2020
- ESC中文袖珍指南:高血压(2013年版)-临床指南..
- 新型口服抗凝药物在非瓣膜病心房颤动治疗的中国专家..
- 中国他汀安全性评价专家共识重点解析
- 2014AHA/ACC心脏瓣膜病管理指南推荐要点
- 2014年AHA/ACC 心脏瓣膜病患者管理指南
- 家庭血压监测中国专家共识
- 非二氢吡啶类钙拮抗剂在心血管疾病中应用的专家建议..
- 2015年先天性心脏病相关性肺动脉高压诊治中国专家共识..
- 指导规范 | 中国心房颤动患者卒中防治
- 【卵圆孔未闭中国专家建议】四成人有卵圆孔未闭,大..
- 室性心律失常最新指南解读
- 最新血脂领域指南与临床试验解读
- 解读 AHA/ACC/HRS 最新心房颤动治疗指南
- 欧版 | 2015急性心衰院前和院内管理指南
- 指南 | 中国缺血性脑卒中血脂管理指导规范..
- 【中国更新STEMI指南】建立区域救治网络,不建议急诊..
- 经导管肺动脉瓣置换医疗机构和操作人员需求专家共识..
- 他汀临床应用指南及副作用
- 强化他汀治疗,预防卒中复发——《中国缺血性脑卒中..



京公网安备 11010102002968号